2023年9月26日,北京大学基础医学院神经生物学系、IDG麦戈文脑科学研究所张勇课题组,在《美国科学院院刊》PNAS在线发表研究成果,首次检测了AD模型小鼠中内源性AMPA受体的动态变化,并发现AMPA受体动态变化异常在5xFAD小鼠学习缺陷中起着重要作用。

在大脑和中枢神经系统中,AMPA受体介导大多数快速兴奋性传递。突触AMPA受体水平的动态变化是突触可塑性和学习记忆中一个关键调节事件。AMPA受体功能或调控的异常与多种神经和精神疾病有关,如阿尔茨海默病(Alzheimer’s disease,AD)。AD是一种渐进式神经退行性疾病,主要行为表现为学习记忆缺陷和认知障碍,病理诊断标志为Ab斑块,神经纤维缠结和神经元坏死。目前,AD尚无有效治疗药物,早诊早治可能是攻克AD的关键。因此,阐明AD病程早期的突触连接和功能异常(AMPA受体功能或调控异常)具有重要意义。
已有大量体外研究显示突触AMPA受体减少导致AD模型鼠突触可塑性异常和学习和记忆缺陷。然而,AD模型动物活体内,尤其是内源性AMPA受体长时程动态变化与学习记忆缺陷之间的关系仍未被阐明。为此,张勇课题组利用SEP-GluA1敲入小鼠与经典的AD模型小鼠(5xFAD)杂交,荧光标记内源性AMPA受体,并对其动态变化与AD模型小鼠学习缺陷的相关性进行了研究。
首先,作者发现:7月龄5xFAD小鼠在感觉相关学习范式Go/No-go中表现出学习缺陷(图 1),具体表现为学习Go/No-go任务所需要的时间天数更多。

图 1:7月龄5xFAD小鼠Go/No-go胡须刺激行为学探索
随后作者对5xFAD小鼠Go/No-go胡须刺激对应脑区(初级感觉皮层)进行蛋白组分检测。发现5xFAD小鼠学习缺陷与初级感觉皮层突触体整体GluA1蛋白水平增加的缺失相关(图 2)。

图 2:5xFAD小鼠初级感觉皮层突触体整体AMPA/NMDA受体蛋白水平检测
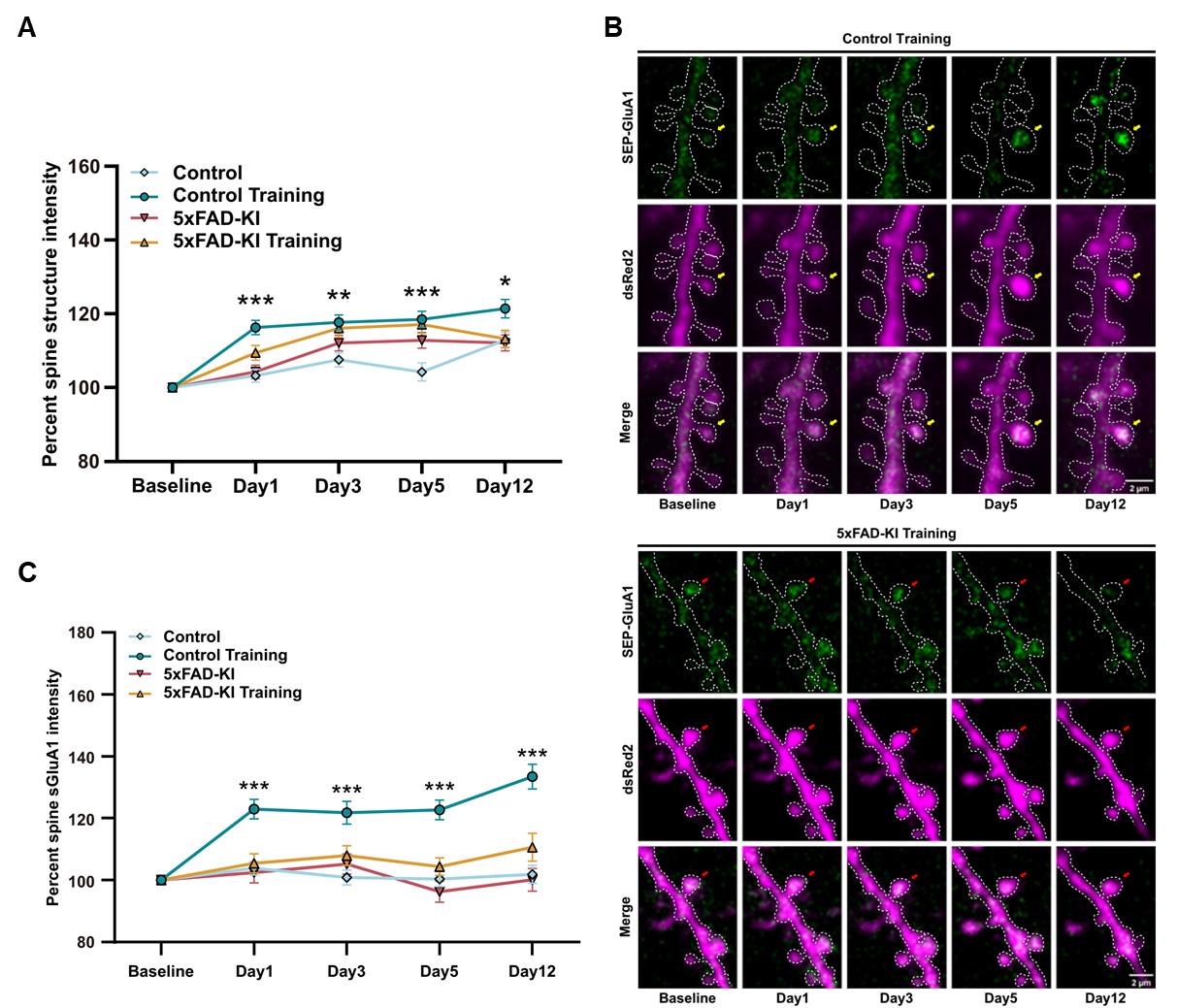
由于Western blot检测结果体现的是整个初级感觉皮层蛋白水平的变化,并不能很好地了解GluA1在Go/No-go胡须刺激训练过程中实时的动态变化。为此,作者采用双光子活体成像和胡须刺激训练相结合,对GluA1转运情况进行实时追踪。双光子活体成像结果显示初级感觉皮层中一群特定神经元树突棘表面GluA1及树突棘大小增加的缺失在AD小鼠学习缺陷中发挥重要作用(图 3);另外,作者发现这些异常与5xFAD小鼠中小胶质细胞和星形胶质细胞过度活化有高度相关性。

图 3:5xFAD-KI小鼠树突棘表面GluA1及树突棘大小变化分析
综上所述,该研究首次检测了AD模型小鼠中内源性AMPA受体的动态变化,并发现AMPA受体动态变化异常在5xFAD小鼠学习缺陷中起着重要作用,为深入理解AD小鼠学习障碍的神经突触机制提供实验基础,为更好理解AD病程早期变化提供了新线索。
博士生卢孔杰为该论文第一作者,张勇研究员为通讯作者,课题组博士生李晨阳参与了本项研究并做出了重要贡献。该研究获得了北京大学医药卫生分析中心刘皎老师和北京大学基础医学院神经生物学系王金鹏老师的大力支持。感谢约翰霍普金斯大学医学院Richard Huganir教授课题组提供的SEP-GluA1敲入小鼠品系。该研究主要得到科技创新2030-“脑科学与类脑”研究重大项目(STI2030-Major Projects 2022ZD0204900)和国家自然科学基金(31970911)的资助。
(基础医学院)