2023年9月13日,北京大学基础医学院、北京大学感染病研究中心鲁凤民/陈香梅研究团队在Signal Transduction and Targeted Therapy杂志在线发表题为“RNA binding protein TIAR modulates HBV replication by tipping the balance of pgRNA translation”的研究论文,发现宿主RNA结合蛋白TIAR可以调控乙型肝炎病毒(HBV)前基因组RNA(pgRNA)的选择性翻译,首次提出了HBV通过与宿主互作精细调节病毒衣壳蛋白(Cp)和聚合酶(Pol)的平衡进而确保其高效复制的新机制。

慢性HBV感染是导致肝硬化甚至肝癌的重要病因,也是全球备受关注的公共卫生问题,但现阶段尚无有效治愈手段。了解HBV复制的精细调控机制,将为研发新的抗病毒药物提供靶点和思路。HBV的pgRNA既是翻译产生Cp和Pol的双顺反子mRNA,又是逆转录形成子代病毒核酸(rcDNA)的模板。Pol形成后,可识别并结合pgRNA上的衣壳组装信号—ε茎环,启动衣壳组装并将pgRNA逆转录形成子代病毒核酸。在HBV复制过程中,pgRNA翻译产生Cp蛋白远多于Pol。由于Pol对病毒衣壳组装及逆转录至关重要,研究团队推测双顺反子pgRNA翻译产生Cp和Pol应该受到了病毒和宿主因素的精细调控。
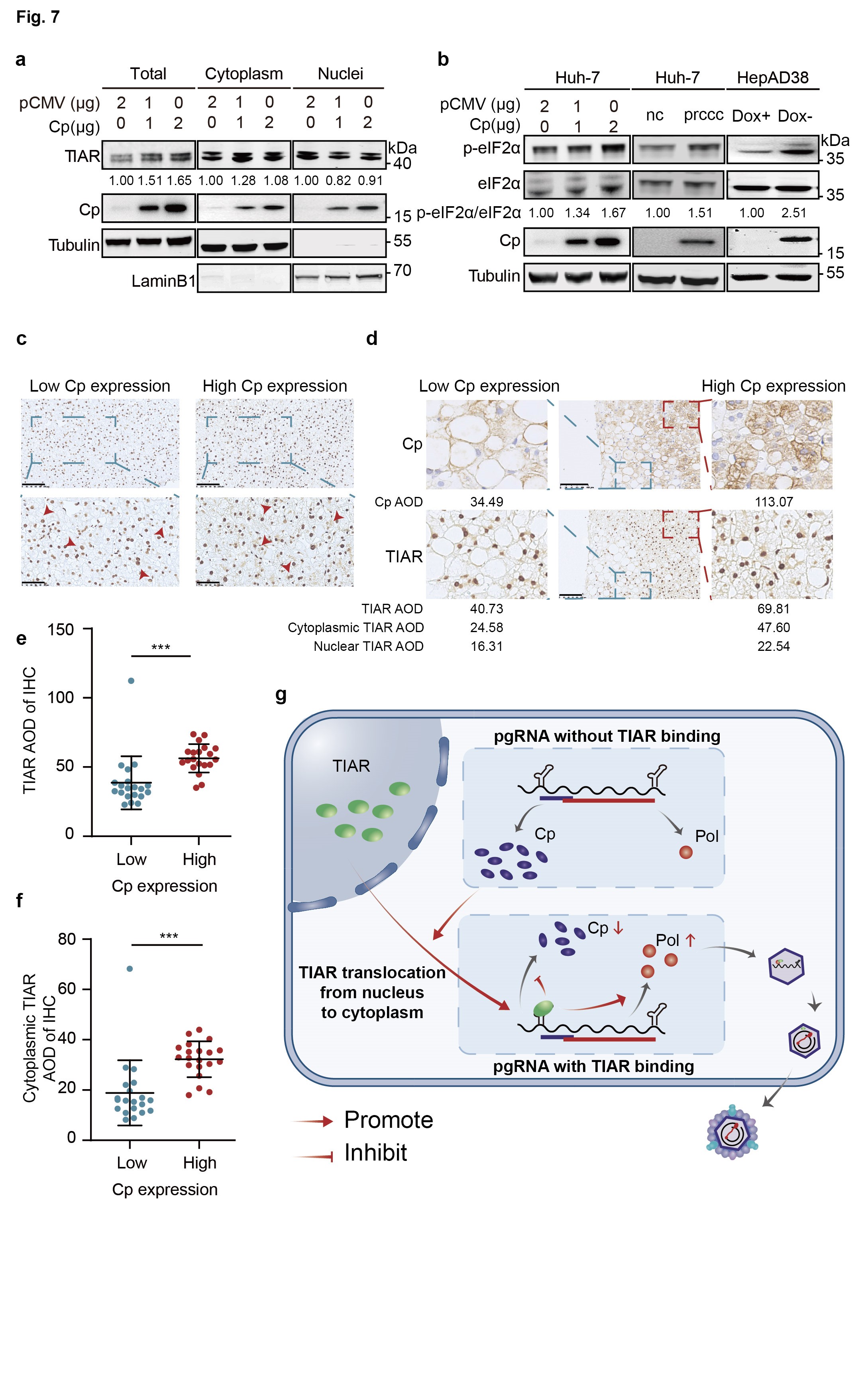
考虑到调控pgRNA翻译的宿主蛋白更可能结合pgRNA并随之被包裹至HBV核衣壳中,该研究首先利用蔗糖密度梯度离心实验获得病毒的核衣壳,并通过蛋白质谱技术检测到49个核衣壳相关蛋白,将核衣壳相关蛋白的质谱结果与pgRNA pulldown质谱结果相交集,一共得到15个可能与pgRNA结合包入核衣壳的宿主蛋白。其中,TIA-1相关蛋白(TIA-1 related protein,TIAR)对于HBV复制的影响最为显著。但有趣的是,TIAR对Cp蛋白的表达呈抑制作用,与其上调HBV DNA水平的作用相反。鉴于Cp蛋白与Pol均翻译自pgRNA,而Pol的适量增加有利于病毒的复制,研究团队推测,TIAR可调控pgRNA双顺反子的翻译,使其更有利于Pol的翻译。由于目前尚无特异的Pol抗体,研究团队利用核糖体测序(Ribo-seq)及蛋白定量质谱技术验证了这一推测。进一步利用RNA pulldown、CLIP等技术,研究团队证实TIAR通过与pgRNA的ε茎环结合调控pgRNA的选择性翻译。
TIAR本身为核定位蛋白,但其发挥pgRNA翻译调控作用需定位在细胞质中。利用细胞免疫荧光、胞浆胞核分离技术,研究团队证实HBV复制促进了TIAR出核。而在病毒蛋白中,恰恰又是Cp蛋白可导致TIAR易位至细胞质,而其他病毒蛋白则无此作用。这一现象也在慢性乙型肝炎患者肝穿组织的免疫组化染色结果中得到了验证。
综上,该研究提出了TIAR调控HBV复制的新机制:在HBV感染肝细胞后,Cp蛋白的大量表达诱导TIAR发生胞质蓄积,胞质中的TIAR结合pgRNA并调节其选择性翻译,抑制Cp而促进Pol的翻译,从而精细调节Cp蛋白与Pol的平衡,这样的负反馈调节确保了HBV在肝细胞内的高效复制。这项研究对加深理解HBV生命周期及寻找HBV治疗的新靶点具有重要意义。

病原生物学系教师张婷、硕士毕业生郑惠玲(现为北京大学第三医院消化科博士生)、17级基础医学八年制博士生陆丹娟为论文的共同第一作者,北京大学基础医学院陈香梅副教授、鲁凤民教授和美国Baruch S. Blumberg研究所郭巨涛教授为论文的通讯作者。研究得到中国人民解放军总医院第五医学中心刘树红教授、赵景民教授,复旦大学陈捷亮教授和厦门大学夏宁邵教授的帮助。该研究受国家自然科学基金面上项目、国家重点研发计划及北京市自然科学基金面上项目的资助。
原文链接:https://www.nature.com/articles/s41392-023-01573-7
(北京大学基础医学院)