2023年7月27日,北京大学基础医学院细胞生物学系李扬课题组和医学生物信息学系周源课题组合作在Nucleic Acids Research(IF=14.9)杂志在线发表了题为“NAT10-mediated N4-acetylcytidine mRNA Modification Regulates Self-Renewal in Human Embryonic Stem Cells” (NAT10介导的N4-乙酰胞苷mRNA修饰调控人胚胎干细胞自我复制)的研究论文,揭示了NAT10 介导的ac4C修饰可以调控核心多能性转录因子OCT4 mRNA 的稳定性,从而在维持人胚胎干细胞(human Embryonic Stem cells, hESCs)自我复制过程中发挥了重要作用。

N4-乙酰化胞嘧啶(N4-acetylcytidine,ac4C)修饰是一种在生物中普遍存在的RNA 修饰,早期的ac4C修饰研究大多集中在tRNA和rRNA上,但最近在人类和酵母的mRNA中也发现了大量的ac4C修饰,并具有增强 mRNA 稳定性和翻译效率的作用,这使 ac4C 修饰成为热门的表观转录组修饰研究方向。研究表明,RNA ac4C 修饰参与了多种人类疾病的发生,如癌症、炎症及代谢疾病。然而,目前对 RNA ac4C 修饰在哺乳动物早期胚胎发育中的功能知之甚少。ac4C 修饰由 N-乙酰基转移酶10(N-acetyltransferase 10,NAT10)催化形成,这是目前人类中唯一已知的 RNA ac4C乙酰基转移酶。hESC是一类具有自我复制(self-renewal)和多向分化潜能(pluripotency)的多能干细胞,这些特性使其成为研究 NAT10 介导 RNA ac4C 修饰在人类早期胚胎发育中的功能及作用机制的理想模型。
本文作者首先通过高通量ac4C RNA免疫沉淀测序(ac4C-RIP-seq)绘制了hESC中ac4C修饰的转录组图谱,具有已知的典型CNN(或称CXX)序列模体。为了揭示 ac4C 修饰与 hESC 干性维持之间的关系,本研究更多关注维持干性相关基因的 ac4C 乙酰化情况。研究结果显示,包括OCT4、SOX2、NANOG在内的11个与多能性维持相关基因的转录本检测到ac4C修饰 (图1)。

图1 hESCs转录组的ac4C修饰图谱概览
作者参考了来自公共数据库 Human Gastrulation Data的人类早期胚胎发生过程中的基因表达数据集,数据库结果显示,NAT10基因的表达随着胚胎三胚层发育分化呈现下降趋势。体外分化实验也表明,和核心多能性维持基因OCT4的表达模式相似, NAT10的表达水平随着分化显著下调,分化标志物基因的表达水平显著上调,暗示NAT10的表达和多能性维持正相关,可以作为检测多能性维持的潜在标志物(图2)。

图2 NAT10 表达与多能性维持的相关性
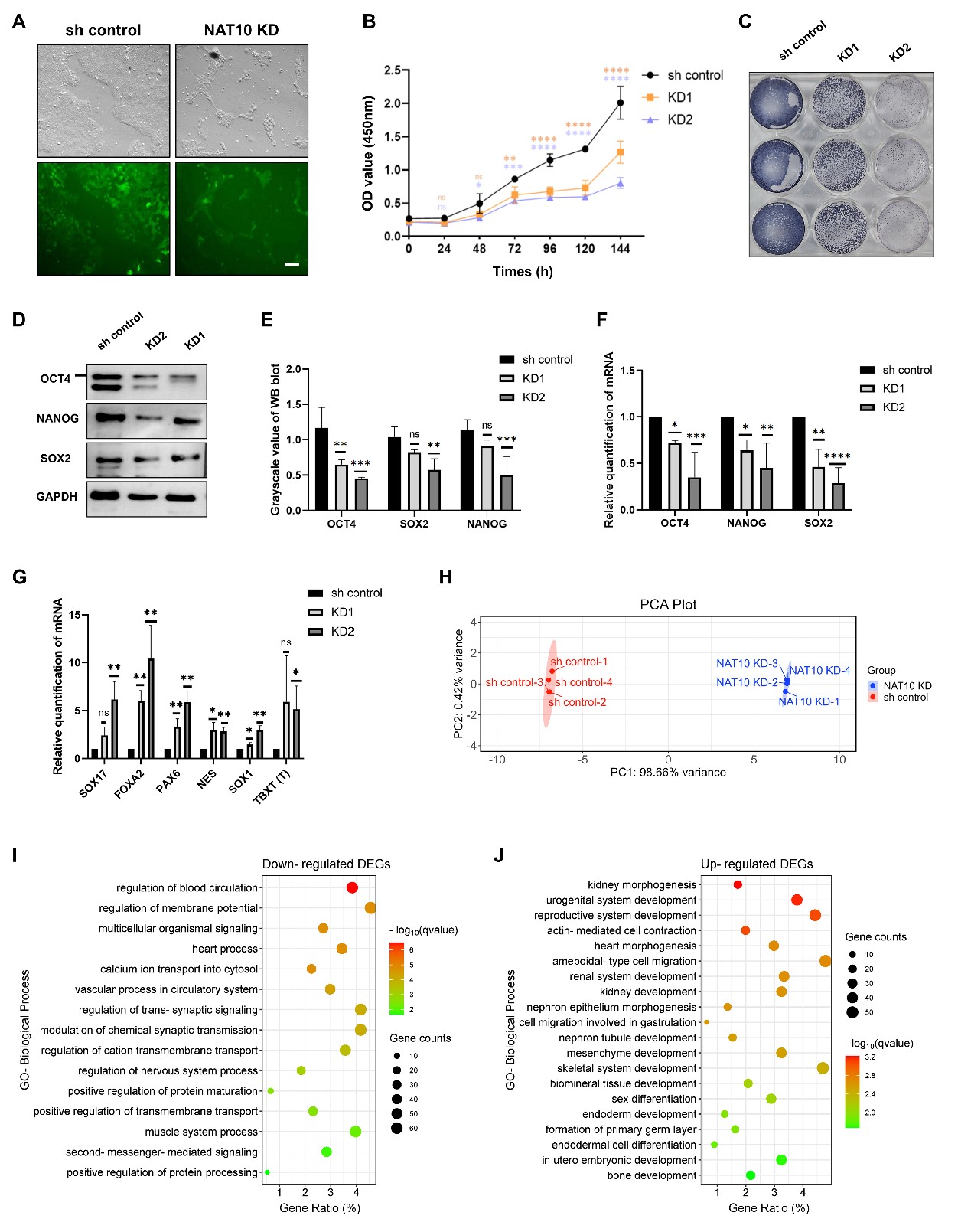
为了研究ac4C修饰在hESC自我复制和分化中的功能,作者使用慢病毒介导的RNAi方法在hESCs中对NAT10进行敲降。结果显示,NAT10敲降导致hESC中不能维持典型的未分化的克隆形态,细胞增殖受到显著抑制,核心多能性调控因子OCT4、NANOG、SOX2的表达下降,三胚层发育分化的标志基因的表达显著增加。RNA-seq分析显示NAT10敲降的细胞中表达上调的差异基因显著富集在与形态发生、发育和细胞分化等相关的生物途径中。我们的结果显示NAT10 敲降促进了hESC分化(图3)。

图3 NAT10 敲降对hESC自我复制及分化的影响
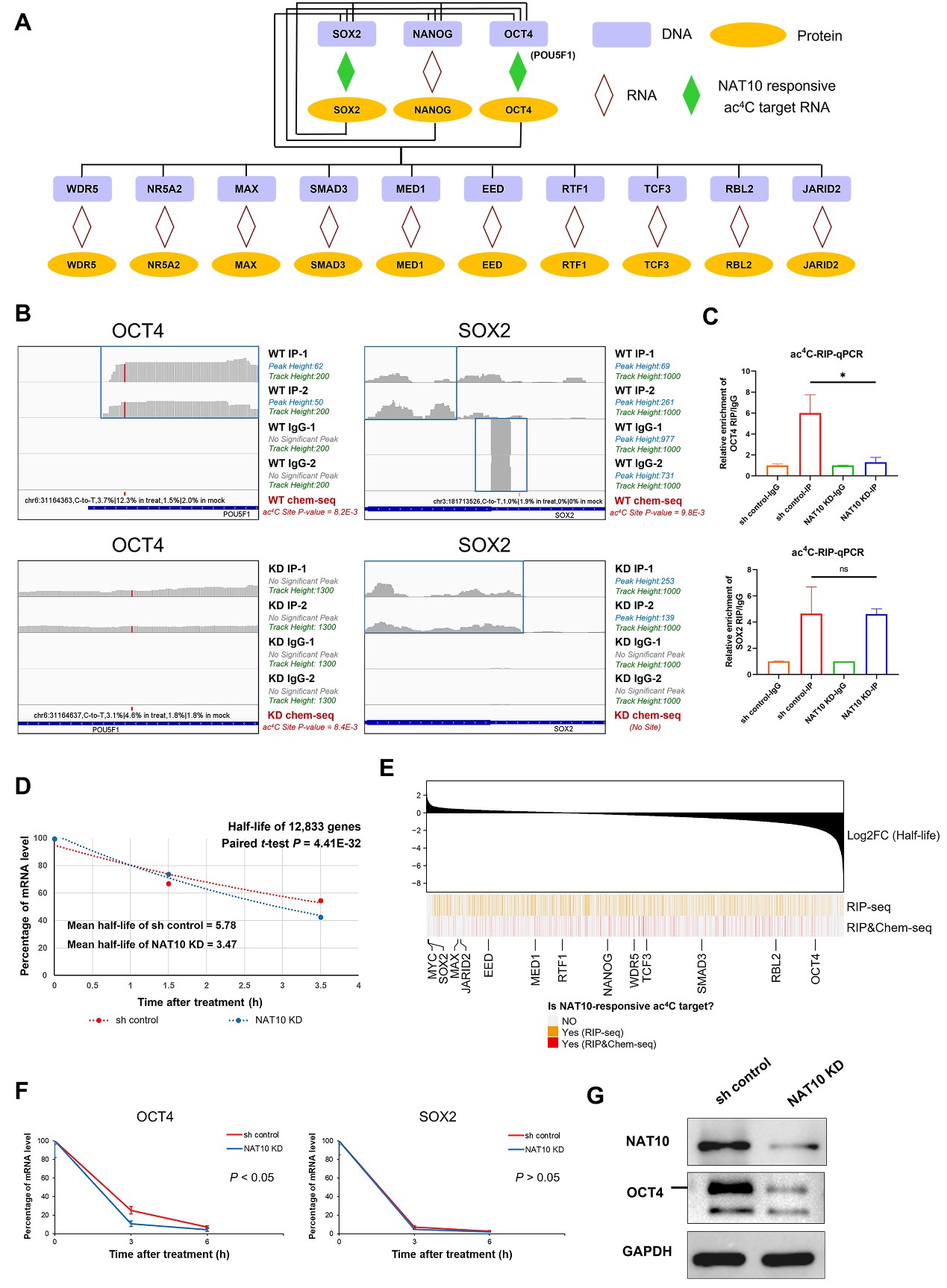
为了在转录组尺度上研究NAT10敲降对ac4C修饰的影响,作者在NAT10敲降的hESC中进行了ac4C-RIP-seq。结果显示,NAT10敲降的hESC中,ac4C乙酰化水平整体下降。作者进一步引入了基于NaCNBH3的化学ac4C测序(ac4C-seq)和液相色谱-串联质谱(LC-MS/MS),联合分析表明,hESC的转录组中存在明显的ac4C修饰,其中两个核心多能性调控因子OCT4和SOX2可能是NAT10介导的ac4C修饰的关键靶基因。进一步通过ac4C-RIP-qPCR、mRNA半衰期分析以及蛋白印迹法等验证实验证明核心多能性调控因子OCT4 mRNA是显著的NAT10响应的ac4C修饰功能靶点(图4)。

图4 NAT10介导的ac4C 修饰调控的关键功能靶基因筛选与验证
综上所述,本研究揭示了在hESC中,NAT10的表达水平与干细胞多能性状态呈正相关;通过高通量的ac4C靶向RNA免疫沉淀测序(ac4C-RIP-seq)以及基于NaCNBH3的化学ac4C测序(ac4C-seq)和液相色谱-串联质谱(LC-MS/MS)联合分析揭示hESC转录组中存在明显的ac4C修饰;验证分析进一步证明核心多能性调控因子OCT4是关键的ac4C 修饰功能靶点,NAT10通过OCT4 mRNA上的ac4C修饰调控其转录本的稳定性和蛋白质表达水平,从而影响hESC的自我复制及分化进程(图5)。该研究首次揭示了核心多能性调控网络与ac4C RNA 表观修饰的内在联系,同时也拓展了我们对于表观转录组调控胚胎干细胞自我复制机制的认知。

图5 本研究的工作模式图
北京大学基础医学院博士研究生刘茹聪、毕业硕士研究生孜巴古丽·吾布力卡斯木、博士研究生蔡润泽为该文章的共同第一作者,北京大学基础医学院李扬副教授、周源研究员为共同通讯作者。该研究得到了国家重点研发计划、国家自然科学基金、北京市自然科学基金等项目的资助。
原文链接:https://academic.oup.com/nar/advance-article/doi/10.1093/nar/gkad628/7232109
(基础医学院)