2019年11月19日,北京大学汤富酬课题组与米兰电竞(中国),登录入口三院付卫课题组联合在国际知名学术期刊Gut(影响因子17)发表题目为“Genomic and transcriptomic profiling of carcinogenesis in patients with familial adenomatous polyposis”的研究论文。该研究从6例典型的FAP患者和1例非典型的FAP患者(MUTYH相关FAP)手术样品中共获取了56 份样本,包括6份外周血、12份癌旁组织、23 份低级别腺瘤组织、5份高级别腺瘤组织以及10份腺癌组织。并通过全基因组浅测序和全外显子组深测序,深入研究了来自于同一个FAP患者的多个病变组织之间的谱系发生关系以及良性腺瘤向恶性腺癌转变过程中的基因组变异情况。同时,为了研究腺瘤发生及腺瘤向腺癌恶变过程中的转录组动态变化,该研究对来自6例典型的FAP患者、1例非典型的FAP患者以及2 例对照散发结直肠癌患者的8,757 个细胞进行了高精度的单细胞转录组测序。并以这些单细胞转录组数据为基础,重构了腺瘤发生以及腺瘤向腺癌恶化的转录组动态变化过程,系统的阐述了该过程中重要的基因表达变化事件(图1)。

图1.取样流程图
该研究的主要发现有:在单个病人的水平上探究了正常上皮向腺瘤以及腺癌发生过程中的基因组变异情况。该研究通过比较来自于同一个患者的不同病变阶段的腺瘤和腺癌组织,发现即使是低级别腺瘤,其体细胞突变的数目相对于癌旁组织已经明显升高。特别是,良性的高级别腺瘤的体细胞突变数目甚至可以比恶性腺癌的体细胞突变数目还高。出现频率最高的潜在体细胞致病突变是抑癌基因APC基因的二次失活突变(同一个细胞中另外一个野生型APC等位基因的失活突变)(69%),此外,不同患者在其他潜在的致病基因的突变谱上表现出了强烈的个体间异质性。

图2. FAP患者中潜在致病基因的突变谱
FAP患者中存在区域癌变现象。该研究通过体细胞突变情况对来自于同一个患者的不同病变组织构建了谱系发生树。在其中2例患者中(FAP1和FAP2),发现物理位置较近的多个原位腺瘤和腺癌起源于同一个病变始祖细胞,这证明了在FAP患者中存在之前在散发结直肠癌研究报道的区域癌变现象(图3)(Baba et al., 2016; Curtius et al., 2017; Slaughter et al., 1953),也就是病变始祖细胞分裂增殖的后代细胞迁移到肠上皮组织的不同部位并进一步进展到腺瘤和腺癌阶段,产生物理上分隔开(但是有共同谱系来源)的不同肿瘤块。阐明FAP患者中存在区域癌变现象对于进一步理解结直肠多发腺瘤的发生机制和临床治疗具有重要的指导意义。

图3. (A)用体细胞突变构建来自于FAP1患者的各个组织的系统发生树(B)FAP1患者的区域癌变模型示意图
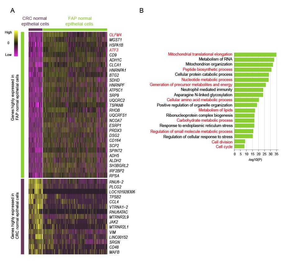
FAP患者的所有癌旁上皮细胞相对于非FAP患者的癌旁上皮细胞在基因表达上已经表现出了显著的癌变倾向。该研究通过对来自于6例FAP患者癌旁组织和2例对照非FAP患者癌旁组织进行了单细胞转录组分析,发现FAP患者的癌旁上皮细胞虽然在基因组中还没有积累关键致病基因的突变和拷贝数变异,但是由于抑癌基因APC基因两个拷贝中的一个拷贝已经突变失活,进而导致FAP患者所有肠上皮细胞中WNT信号通路活性的轻微上升,从而在整个转录组水平上发生异常,特别是细胞增殖相关和代谢功能相关基因的表达显著增强,最终导致FAP患者结直肠隐窝中的上皮细胞的分裂增殖速度明显加快,为进一步致癌突变的产生和积累创造了条件。这很可能是FAP患者在年轻的时候就会在结直肠上产生数百甚至上千个不同腺瘤的分子原因之一。

图4. (A)FAP 患者癌旁组织与非FAP患者癌旁组织的差异表达基因(B)对在FAP 患者癌旁组织中高表达的基因做GO分析
探究了腺瘤发生以及腺瘤向腺癌转变过程中转录组的动态变化。该研究利用来自FAP患者癌旁组织、低级别腺瘤、高级别腺瘤、以及腺癌的上皮细胞之间的系统比较揭示了腺瘤发生和恶化的基因表达变化的关键特征。发现那些随肿瘤发展呈现动态变化的基因按照其变化趋势可分为4类。其中第一类基因随着腺瘤发生迅速下调表达而在腺瘤向腺癌转变的后期又被部分上调表达。GO分析结果显示这类基因强富集三羧酸循环和丙酮酸代谢途径基因。早在1924年糖代谢途径的重编程就被发现是癌细胞区别于正常上皮细胞的重要特征之一(Weinberg, 2014)。而该研究结果指出,三羧酸循环相关的代谢基因在良性腺瘤发生的早期就开始强烈下调表达,这些基因反而在从良性腺瘤到恶性腺癌的转变过程中有所回升,但是仍然低于癌旁组织中正常上皮细胞中的水平。这说明三羧酸循环代谢水平的降低是肿瘤发生过程中的最早期事件之一,可能是治疗FAP患者的较好的治疗靶点通路。

图5. (A)将随拟时间动态变化的基因按照其动态变化趋势聚类(B)对第一类基因做GO分析
综上所述,本文以家族性腺瘤性息肉病为模型,在单个患者的水平上深入探究了结直肠癌发生发展过程中的关键分子变化特征,特别是正常上皮向良性腺瘤转化,以及良性腺瘤向恶性腺癌的转化过程中重要的基因组变异事件和转录组的变化特征,为研究结直肠癌发生的早期事件提供了新的线索和思路。
北京大学生物医学前沿创新中心(BIOPIC)李静云博士、汪睿博士以及北京大学第三医院周鑫博士、博士生王文东为该论文的并列第一作者,北京大学生命科学院、北京未来基因诊断高精尖创新中心汤富酬教授和北京大学第三医院付卫教授为该论文的共同通讯作者。该课题得到了北京大学生命科学仪器中心(成像平台)和北京大学高精尖中心高通量测序平台的协助与支持。
(北京大学生命科学学院)