近日,北京大学第三医院心血管内科徐明教授团队在代谢顶级期刊 《自然·代谢》 (Nature Metabolism)在线发表了题为《TGR5抑制脂肪酸摄取改善糖尿病心肌病》(Inhibition of fatty acid uptake by TGR5 prevents diabetic cardiomyopathy)的研究成果,揭示了糖尿病心肌病心脏脂代谢调节新机制,架起了胆汁酸代谢与心脏脂代谢之间的桥梁,为改善心脏脂质蓄积提供了新策略。

同时Nature Metabolism杂志特邀德国维尔茨堡大学综合心力衰竭中心Christoph Maack教授撰写了同期述评:胆汁酸治疗糖尿病心肌病(Bile acids for diabetic cardiomyopathy);Nature Reviews Cardiology资深主编(senior editor)Irene Fernández-Ruiz发表研究亮点专评:胆汁酸受体防治糖尿病心肌病(Bile acid receptor protects against diabetic cardiomyopathy)。
代谢失衡,尤其是脂质代谢失衡,是糖尿病心肌病(DbCM)的主要特征,可导致心脏重塑和心功能障碍。维持心肌脂代谢平衡是DbCM的主要治疗策略。CD36是一种膜定位的脂肪酸转位酶,被认为是主要的脂肪酸转运蛋白,在脂质稳态中起着至关重要的作用。CD36是糖尿病患者心肌细胞脂肪酸摄取过量的主要原因,然而CD36过度活化的详细机制及其调控策略仍不完全清楚。作为胆固醇的衍生物,胆汁酸及其代谢级联通过与膜受体TGR5和核受体FXR结合,参与多种代谢性疾病,包括动脉粥样硬化、肥胖和2型糖尿病。
研究团队长期致力于探究胆汁酸代谢紊乱致心脏重塑的病生理机制。团队前期通过代谢组学发现不同分期的心衰患者血浆胆汁酸代谢谱发生显著改变,拉开了胆汁酸代谢在心血管领域的研究序幕(Sci China Life Sci,2019)。为了探讨胆汁酸与心脏重塑之间的因果关联,该团队进一步的研究发现胆汁酸通过激活受体TGR5改善心肌梗死面积(JMCC,2021)。本研究进一步围绕胆汁酸代谢紊乱致心脏重塑,开展了深入研究,阐明了胆汁酸受体TGR5通过抑制心肌细胞的脂肪酸摄取改善心脏脂代谢,为防治糖尿病心肌病提供了新的策略。

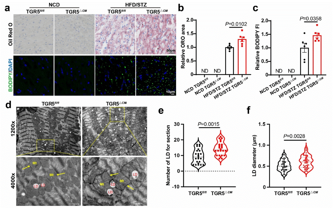
TGR5缺失促进糖尿病小鼠心脏脂质蓄积。a-c. 糖尿病小鼠心脏油红O染色和BODIPY 493/503染色代表图及定量。d-f. 透射电镜评估心脏脂滴数量和大小。
研究团队利用心肌细胞特异性TGR5缺失小鼠,通过高脂肪饮食(HFD)/链脲佐菌素(STZ)或与糖尿病db/db遗传背景小鼠杂交,以此来研究TGR5在心脏脂质代谢中的作用。
研究结果表明,TGR5抑制脂肪酸摄取和心脏脂质蓄积。这些结果在TGR5激动剂INT-777或胆汁酸脱氧胆酸(DCA)和牛磺胆酸(TCA)治疗的小鼠中得到进一步验证。机制上,TGR5缺失促进了CD36棕榈酰化和心肌细胞的膜定位,该过程是由棕榈酰基转移酶DHHC4介导。而DHHC4敲低可以逆转心肌细胞TGR5缺失引起的功能异常。
值得注意的是,在糖尿病合并心肌损伤的人群队列中,研究团队发现偏向于结合TGR5受体的胆汁酸(特别是DCA)显著降低,并与心功能呈正相关,强调了TGR5作为DbCM治疗靶点的潜力。

胆汁酸受体TGR5抑制心肌细胞脂肪酸摄取的机制示意图:TGR5缺失导致cAMP/PKA信号抑制。失活的PKA降低底物DHHC4的磷酸化并激活DHHC4,导致CD36棕榈酰化增加。棕榈酰化的CD36定位于质膜,从而促进FFA摄取并加重心脏脂质蓄积。
北京大学第三医院心血管内科徐明教授和北京大学基础医学院、北京大学第三医院特聘教授姜长涛为本文共同通讯作者。北京大学第三医院心血管内科王虎博士生为论文第一作者。本研究获得科技部重点研发计划项目、国家自然科学基金等项目资助。
原文链接:https://www.nature.com/articles/s42255-024-01036-5
参考文献
Wang, H., Wang, J., Cui, H., Fan, C., Xue, Y., Liu, H., Li, H., Li, J., Li, H., Sun, Y., Wang, W., Song, J., Jiang, C., Xu, M. Inhibition of fatty acid uptake by TGR5 prevents diabetic cardiomyopathy. Nat Metab (2024). https://doi.org/10.1038/s42255-024-01036-5.
(北京大学第三医院)